HELP ASAP electrical nightmare!
ok so im cruising in my city... stop at the local Starbucks... had to go to best buy so i pull out of my parking spot, all is good, i go to turn my right blinker on about 2 miles down the road the blinker doesn't come on and immediately my speedo and temp gauge stop working... my dash clock turns off BUT i still have running lights and high/low beam. i get to the parking lot and pop the hood... i didnt want to turn the car off in case it wouldn't start again i visibly confirm that the "back up" fuse is blown(under dash)... i decide that i'll just drive home and fix it there (i was pretty sure that wasnt the only problem). i get in the car press the brake and attempt to move the shifter from park to D4, it was locked... so i decided that i would turn the car off then unlock the shifter with the key, put it in neutral, then start it.... that works so i start driving, i try to turn the hazards on (i had no turn signals) but that fuse blew right away... i got home and put in new fuses... turned the car on and everything was fine till i turned the RIGHT turn signal on, the left one works just not the right one... i have taken all the bulbs out front and rear... and even with all the bulbs out the fuse still blows... i thought it might be a faulty connection for my sidemarkers so i rewired ALL of them (the fuse even blows with the wires cut... i have cleans ALL the grounds i can find... i put in a 20amp fuse in for the normal 10amp "back up" fuse.. i figured i might need more amps because i have more lights i was wrong and melted right through the flashed... my wipers also only have one speed (slow). i have been told that the wiper control module controls both the flashers and the wiper speeds... but i cant find a wiper control module... what do u guys think the problem is???
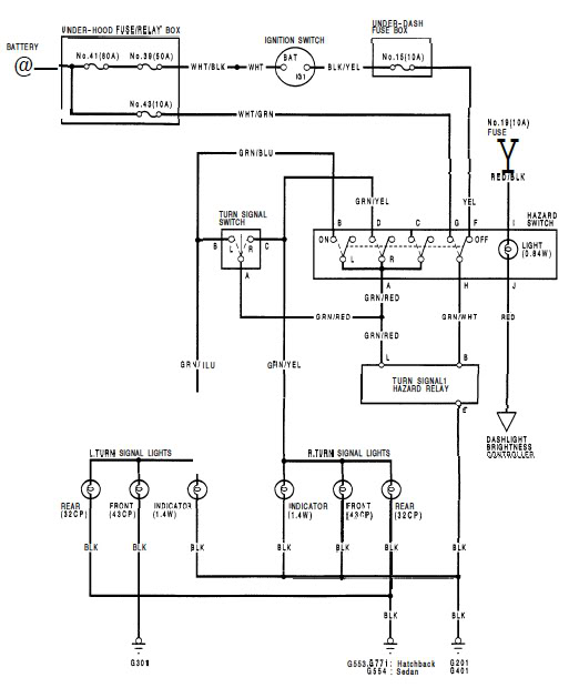
From what you are saying, fuse 32 (Backup) under the hood and fuse 15 under the dash blew when you were having the problems. Is this correct?
This is a complicated electrical problem. I tried to link all of the problem circuits to a single electrical short. Part of the circuit protected by fuse 32 passes through the under-dash fuse box between fuses 14 and 15. Fuse 14 protects the circuit for the wiper relay. Therefore, my guess is that there is a short in the under-dash fuse box in an area around fuse 15.
This is a complicated electrical problem. I tried to link all of the problem circuits to a single electrical short. Part of the circuit protected by fuse 32 passes through the under-dash fuse box between fuses 14 and 15. Fuse 14 protects the circuit for the wiper relay. Therefore, my guess is that there is a short in the under-dash fuse box in an area around fuse 15.
Last edited by RonJ; Oct 27, 2008 at 04:16 PM.
From what you are saying, fuse 32 (Backup) under the hood and fuse 15 under the dash blew when you were having the problems. Is this correct?
This is a complicated electrical problem. I tried to link all of the problem circuits to a single electrical short. Part of the circuit protected by fuse 32 passes through the under-dash fuse box near fuse 15. Therefore, my guess is that there is a short in the under-dash fuse box in an area around fuse 15.
This is a complicated electrical problem. I tried to link all of the problem circuits to a single electrical short. Part of the circuit protected by fuse 32 passes through the under-dash fuse box near fuse 15. Therefore, my guess is that there is a short in the under-dash fuse box in an area around fuse 15.
Okay, fuse 43 under the hood and fuse 15 under the dash blew. The common link here is the Hazard Switch, Turn Signal Switch, and the Turn Signal/Hazard Relay. I'd start by testing the Hazard Switch:


Last edited by RonJ; Oct 27, 2008 at 04:45 PM.
Sounds like there's a short in the wiring for the turn bulbs on the right side of the car. I think there's a plug in the trunk which can be pulled to isolate the stuff in the very back. Not sure what else is disconnectable. Basically you disconnect stuff, turn the blinker on, and see if the fuse holds. Or with all the bulbs removed, you can also check for open circuit from the green and yellow wire to ground. Do not use larger fuses. You may need to replace the turn signal relay or other stuff that started to burn from using the wrong fuse.
If you have aftermarket stereo stuff, someone may have damaged the car wiring harness while installing it. Also an aftermarket alarm could have been wired in to make the bulbs blink, and there's a problem with that wiring.
If you have aftermarket stereo stuff, someone may have damaged the car wiring harness while installing it. Also an aftermarket alarm could have been wired in to make the bulbs blink, and there's a problem with that wiring.
Sounds like there's a short in the wiring for the turn bulbs on the right side of the car. I think there's a plug in the trunk which can be pulled to isolate the stuff in the very back. Not sure what else is disconnectable. Basically you disconnect stuff, turn the blinker on, and see if the fuse holds. Or with all the bulbs removed, you can also check for open circuit from the green and yellow wire to ground. Do not use larger fuses. You may need to replace the turn signal relay or other stuff that started to burn from using the wrong fuse.
If you have aftermarket stereo stuff, someone may have damaged the car wiring harness while installing it. Also an aftermarket alarm could have been wired in to make the bulbs blink, and there's a problem with that wiring.
If you have aftermarket stereo stuff, someone may have damaged the car wiring harness while installing it. Also an aftermarket alarm could have been wired in to make the bulbs blink, and there's a problem with that wiring.
I think the harness goes under one of the door sills, if someone has taken them out to install power or signal wires for an amp in the trunk they could have driven a screw thru the factory harness putting them back (this also happens at the factory). You were also talking about rewiring the front lights, that would be a prime place for trouble maybe the harness has been cut rubbing on the edge of the fender or something.
I would look at any wiring that is not stock plus the burnt wires from using the wrong type fuse. Replacing any fuses higher than specified spells trouble.
Pulling the bulbs will not work if the hot side is shorted to the frame. You will have inspect any wires that has a chance to touch frame. I would start looking in the area that is associated with the right side blinkers/brake lights since it started when tried to use your signals.
Pulling the bulbs will not work if the hot side is shorted to the frame. You will have inspect any wires that has a chance to touch frame. I would start looking in the area that is associated with the right side blinkers/brake lights since it started when tried to use your signals.


